ECDP March 2025

East Coast Digital Programme




East Coast Digital Programme

Welcome to the next generation railway

East Coast Digital Programme

East Coast Digital Programme

The East Coast Digital Programme (ECDP) is a cross-industry, collaborative partnership delivering a major overhaul of the East Coast Main Line through implementing a modern, digitised signalling system. The ECDP consists of the Northern City Line (NCL) pathfinder renewals project and the East Coast Main Line South (ECML-S) benefits-led project. Physical signals will be removed and replaced by in-cab signalling to ‘create a more dynamic, more reliable and more flexible railway.’ Sarah Jane Crawford – senior programme manager There are challenges that we need to overcome - our pioneering approach and changing the way the railway industry thinks is fundamental to our success. ECDP gives us the opportunity to deliver the next generation railway digital signalling and technology on a mainline route. Trackside signals on the southern part of the ECML will be replaced by in-cab control - enabling a safer and more reliable railway. Technology aside, ECDP is a stepchange in how multi-partner infrastructure programmes are managed in the industry. Over 30 partners are working together to deliver this change and to create a more joined-up railway. All the partners involved in the programme are shown on the image opposite. ETCS is an opportunity to make a shift into the 21st century, and we can’t underestimate the impact that this can have on how we operate and maintain the railway. One of our biggest strengths is the ability to combine individual experiences and skills to help support the railway of the future - “We should be proud to be part of that and that it is our route that gets to be the trailblazers”.

East Coast Digital Programme


The technology

The technology for both the NCL and the ECML-S is a system known as the European Train Control System (ETCS). ETCS is the signalling and control component of the European Rail Traffic Management System (ERTMS), replacing traditional lineside signals with in-cab signalling. This allows trains to run closer together safely, travelling at their optimal speeds based on their braking distances. It’s a Class A protection system – the train is always supervised. Reliability is improved - fewer trackside assets means fewer failure points and fewer delays for passengers and freight customers.

The technology

How will ETCS benefit the railway?

Equipping There will be many opportunities for equipping you with new digital skills in line with the ECDP roll out – making roles fit for the future. East Coast is leading the way for wider digital change. More reliable ETCS enables more efficient train driving – helping trains to stay on time. Digital tools can help smooth the flow of trains and recover services more quickly after disruption. With less signalling equipment needing to be renewed or replaced, the need for disruptive line closures reduces and access time can be used for other essential work. Even safer ETCS is the safest form of train control, providing Automatic Train Protection, which fully supervises the train and gives a proactive layer of safety protection. A digital railway can mean that some tasks no longer need to be done trackside, for example managing speed restrictions, and different ways for accessing the track. Thriving railway A more reliable railway is more attractive to customers; digital signalling creates the potential to add in more services. More people and freight using the railway will lower carbon emissions, as well as having less trackside equipment. Better ways of working New technology can provide solutions to old problems – such as pinpointing exact locations on railway infrastructure or allocating sub-threshold delays using more accurate diagnostic tools.

How will ETCS benefit the railway?


2025

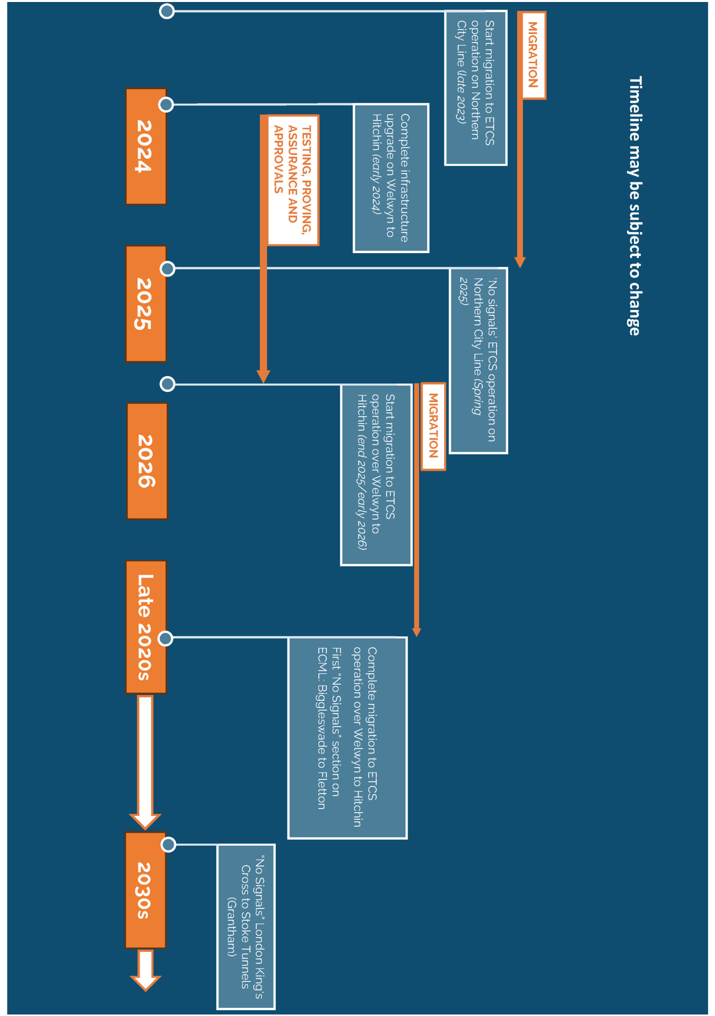
2026 Start migration to ETCS operation over Welwyn to Hitchin (end 2025/early 2026) MIGRATION ‘No signals’ ETCS operation on Northern City Line (Spring 2025) Timeline may be subject to change MIGRATION Start migration to ETCS operation on Northern City Line (late 2023) Complete infrastructure upgrade on Welwyn to Hitchin (early 2024) TESTING, PROVING, ASSURANCE AND APPROVALS 2024 Complete migration to ETCS operation over Welwyn to Hitchin First “No Signals” section on ECML: Biggleswade to Fletton Late 2020s “No Signals” London King's Cross to Stoke Tunnels (Grantham) 2030s

2025

Network Rail Limited

1 Eversholt Street London NW1 2DN Tel 020 7557 8000 networkrail.co.uk nextgenerationrailway.co.uk Company Number: 4402220 Registered in England and Wales For more information, please contact ecdproutechangeteam@networkrail.co.uk

Network Rail Limited



Flipbook Gallery

Magazines Gallery

Catalogs Gallery

Reports Gallery

Flyers Gallery

Portfolios Gallery

Art Gallery

Home


Fleepit Digital © 2021