Flipbook

Computer Essentials and Interactive Skills




Computer Essentials and Interactive Skills

Record Book Certificate of Completion This is certify that Ms/Mr _______________________________________________ Archit Kumar Roll No. _______________________________________________ has submitted the M2024BSW008 Record Work as partial fulfilment of the Course ‘Computer Essentials and Interactive Skills (CEIS)’ conducted during the period _______________________________________________ _____________________________________________ Signature of Student _____________________________________________ Date of Submission _____________________________________________ Signature of Course Teacher with Date

Computer Essentials and Interactive Skills

SEPT 2024 - FEB 2025​

Archit K. 4TH DEC, 2024 Ensuring Safe Online Use for Children: A Critical Look at Supervision & Digital Tools​ The digital age offers both opportunities and threats, especially for children. While supervision and parental control tools provide a layer of security, they are not infallible. Many monitoring applications have loopholes, and children often find ways around restrictions. Additionally, heavy surveillance can create trust issues between parents and children, leading to a counterproductive environment. Instead of solely relying on digital tools, a more effective approach combines education, open discussions, and media literacy. Encouraging critical thinking and digital responsibility is far more sustainable than enforcing strict restrictions without context. This session made me reflect on the balance between control and guidance in digital parenting. 30TH NOV, 2024 Challenges in Video Production: A Learning Experience​ Creating videos is often underestimated as just recording and editing, but it involves much more. This session revealed how pre-production planning, scripting, and visual storytelling are crucial elements that determine the effectiveness of a video. I faced multiple challenges, including poor audio quality, lighting issues, and difficulty in maintaining viewer engagement. These technical problems underscored the importance of preparation and adaptability. Another key takeaway was the necessity of time management—post-production can be time-consuming, and failing to plan properly leads to rushed, subpar results. Despite the struggles, this experience helped me appreciate the complexity of digital content creation and how essential storytelling is to impactful communication. 20TH NOV, 2024 Poster Design: The Power and Limitations of Visual Communication​ Posters are often seen as simple tools for spreading awareness, but their effectiveness depends on multiple factors, including color psychology, readability, and audience targeting. While working on my design, I realized how difficult it is to balance aesthetics with meaningful content. A poorly designed poster, no matter how important the message, will fail to grab attention. Furthermore, the session made me question whether posters alone are sufficient in an age dominated by digital media. While they remain useful for certain contexts, they should ideally be supplemented with social media campaigns or interactive formats for wider engagement.

SEPT 2024 - FEB 2025​

LAB SESSIONS

LAB SESSION 1: SMART DESIGN & DIAGRAMS Critical Learnings: ●​ Computers are integral to social work, but proficiency in digital tools remains inconsistent among professionals. ●​ Documentation, data management, and advocacy become significantly more efficient with technological literacy, yet many social workers lack formal training in these areas. ●​ Group collaboration revealed a gap in digital competency, as some students struggled with basic diagram-making software. This raises concerns about the overall preparedness of social work students in an increasingly digital world. LAB SESSION 2: ANIMATED PPTs Critical Learnings: ●​ Canva is a powerful tool for presentation design, but relying on templates can lead to generic, uninspired slides. ●​ Effective presentations require more than just good visuals—they need a strong narrative structure. ●​ Animations enhance engagement when used strategically but can easily become distractions if overdone. This session also made me think about accessibility in digital presentations. Many presentations fail to consider colorblind-friendly palettes, readable fonts, or audio descriptions for visually impaired users. While Canva simplifies design, it does not necessarily make users better designers unless they actively study visual communication principles. LAB SESSION 3: VIDEO PRESENTATION ON THE TISS ECOSYSTEM Critical Learnings: ●​ Compressing videos without compromising quality is a key technical skill that many overlook. ●​ Understanding audience expectations and engagement strategies is just as important as technical execution. ●​ Filming on campus helped deepen my appreciation for the TISS ecosystem, but it also highlighted infrastructural limitations that could impact future video projects.

LAB SESSIONS

A significant issue I encountered was the challenge of maintaining viewer interest. The initial

drafts lacked a compelling flow, emphasizing the need for proper scripting and pacing. Another overlooked factor was accessibility—without captions or clear audio, content remains inaccessible to a significant portion of viewers. LAB SESSION 4: CITATION & REFERENCES (APA STYLE) Critical Learnings: ●​ While APA citation style is essential for academic writing, it is often presented in a rigid, formulaic way that discourages critical engagement. ●​ Many students struggle with proper citation due to a lack of emphasis on why referencing matters beyond avoiding plagiarism. ●​ There is a growing debate about whether citation styles should evolve to accommodate digital-native formats, such as hyperlink citations. This session made me question whether strict adherence to APA formatting is always necessary. While it provides structure, it can sometimes feel outdated in a world where hyperlinks and digital referencing are becoming the norm. LAB SESSION 5: POSTER DESIGN & ORGANISING CYBER SAFETY WEEK Critical Learnings: ●​ Cyber safety is often discussed in a fear-based manner rather than a solution-oriented approach. ●​ Parental control tools alone are not effective without education and open communication. ●​ A significant gap exists in public awareness campaigns, as they rarely engage younger audiences effectively. This session reinforced my belief that digital literacy should be a core subject in schools. Relying on occasional awareness campaigns is not enough to instill responsible digital behavior. LAB SESSION 6: BASICS OF HARDWARE Critical Learnings: ●​ Most people use computers daily but have little understanding of how they work. ●​ Networking fundamentals, such as IP addressing and subnetting, remain intimidating topics for beginners.

A significant issue I encountered was the challenge of maintaining viewer interest. The initial

●​ More hands-on practice with assembling and troubleshooting computers would

significantly improve learning outcomes. LAB SESSION 7 & 8: STRATEGIC TOOLKIT – MITIGATING AI IMPACTS Critical Learnings: ●​ AI is often seen as a shortcut rather than a tool for deeper learning. ●​ The lack of regulation in AI-driven learning platforms raises ethical concerns. ●​ There is a clear need for structured AI literacy programs to help students understand both its advantages and limitations. This session made me critically evaluate the way AI is integrated into education. While tools like ChatGPT and AI-assisted study planners are helpful, over-reliance on them can diminish essential cognitive skills such as critical thinking and problem-solving. Final Reflections This semester was a deep dive into the intersection of technology and education. While digital tools make learning more efficient, they also come with their own set of challenges. A major realization for me was that technology should not be a passive aid—it requires active engagement and thoughtful implementation to truly be effective. Many of the sessions exposed gaps in the way technology is currently taught and used, particularly in fields like social work. The focus should not just be on using tools but on understanding them critically. Whether it’s AI, digital security, or multimedia content creation, there is still a long way to go in developing truly effective digital literacy programs. AI is not a replacement for human intelligence—it is a complement that must be used wisely.

●​ More hands-on practice with assembling and troubleshooting computers would

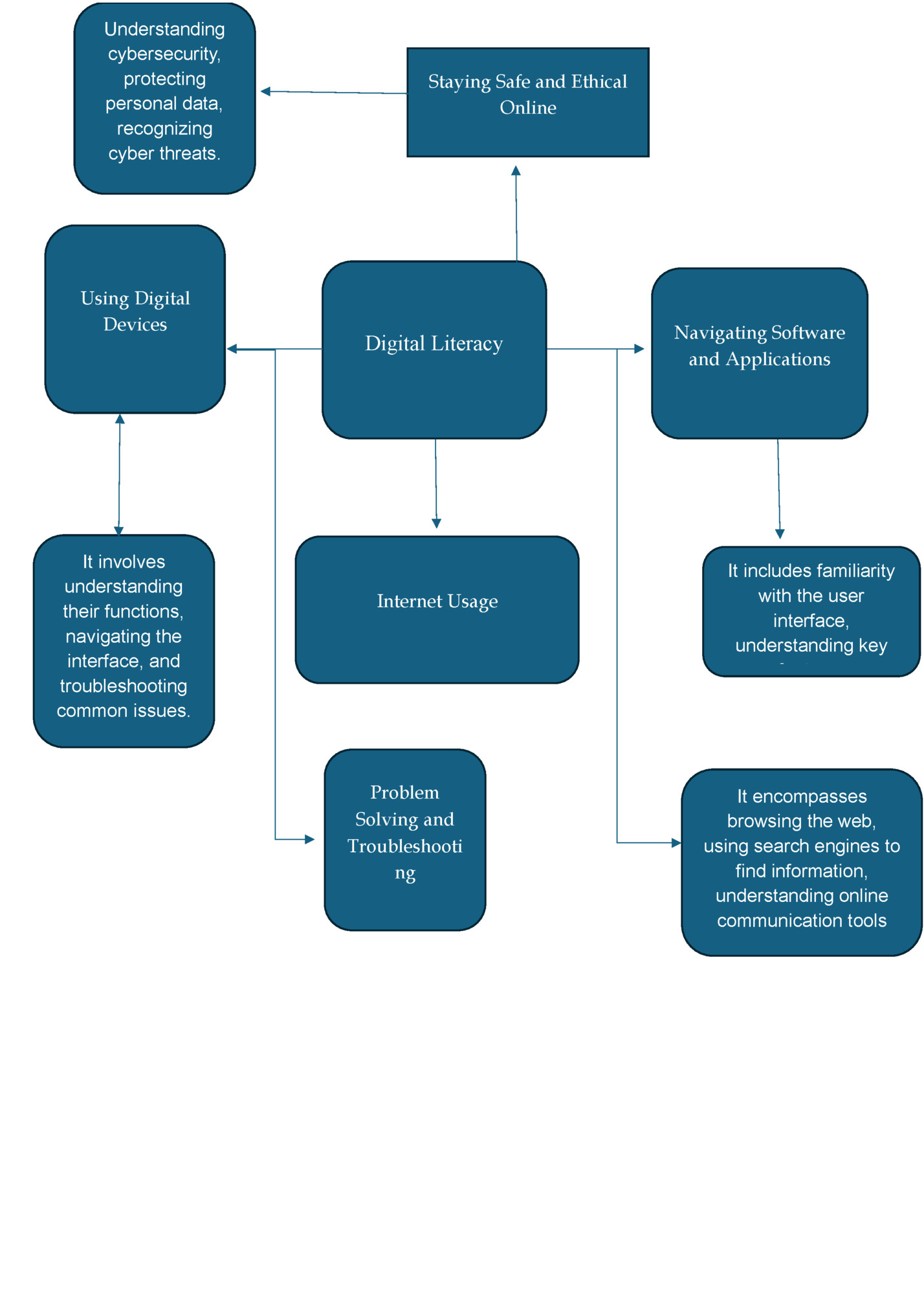
Understanding

cybersecurity, protecting personal data, recognizing cyber threats. Using Digital Devices It involves understanding their functions, navigating the interface, and troubleshooting common issues. Staying Safe and Ethical Online Digital Literacy Internet Usage Problem Solving and Troubleshooti ng Navigating Software and Applications It includes familiarity with the user interface, understanding key features It encompasses browsing the web, using search engines to find information, understanding online communication tools

Understanding

The Heat is rising

Global warming refers to the gradual increase in the Earth’s average surface temperature, primarily due to the release of greenhouse gases like carbon dioxide and methane. These gases trap heat within our atmosphere, creating a warming effect that disrupts climate patterns worldwide

The Heat is rising

Causes of Global Warming:

Fossil Fuels: “Burning fossil fuels for energy releases large amounts of carbon dioxide, a major greenhouse gas, into the atmosphere.” Deforestation: “Forests absorb CO₂, but widespread deforestation reduces this natural carbon sink, leaving more greenhouse gases in the air.” Agricultural Practices: “Livestock farming releases methane, a potent greenhouse gas, and other agricultural practices contribute to greenhouse emissions.” Industrial Activities: “Factories and industries emit various greenhouse gases as by-products of manufacturing and other processes.” Waste Management: “Improper waste disposal and decomposition in landfills release both methane and CO₂.”

Causes of Global Warming:

The Greenhouse Effect: A

Natural Process Gone Wrong The greenhouse effect is a natural phenomenon that helps keep Earth warm enough to sustain life. Sunlight passes through Earth’s atmosphere, warming the surface, which then radiates heat back toward space. Greenhouse gases trap some of this heat, preventing it from escaping into space. However, human activities have amplified this effect, causing excessive warming.

The Greenhouse Effect: A



Flipbook Gallery

Magazines Gallery

Catalogs Gallery

Reports Gallery

Flyers Gallery

Portfolios Gallery

Art Gallery

Home


Fleepit Digital © 2021