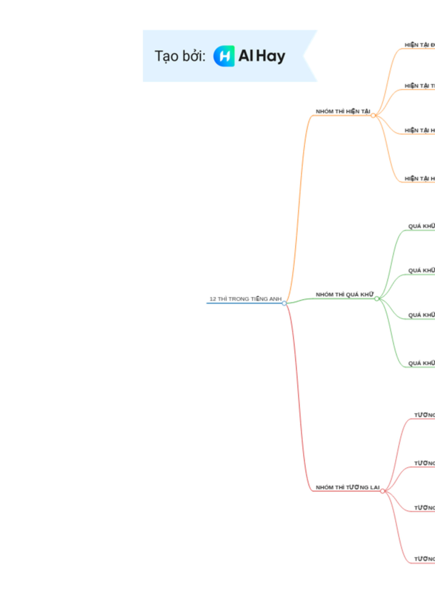
Ngữ Pháp Tiếng Anh: 8 Chuyên Đề Sơ Đồ Tư Duy 🧠















Flipbook Gallery

Magazines Gallery

Catalogs Gallery

Reports Gallery

Flyers Gallery

Portfolios Gallery

Art Gallery

Home


Fleepit Digital © 2021